“
组织结构是企业的骨骼,岗位是血液,企业一切业务活动都要经过岗位完成,如组织结构设置及岗位设置不合理,会严重影响到企业运行效率。
”
常常有人问:企业的组织结构应该如何设计?
理论会告诉你组织结构设计与四个要素相关,这四个要素是战略、环境、规模、技术。
但是现实的情况是,要么老板的意愿决定结构,要么经理人把组织结构当做地盘来划分,形成了各自默认的利益关系。
这些现象使得组织结构没有发挥应有的作用,反而成了管理的桎梏和内部利益分割的工具,这是百害无益的事情,必须纠正过来。
01
公司应该设计多少个层级?
组织结构需要清晰地设计出沟通线、控制线、责任线和权力线,其中权力线和责任线是组织结构的纵向安排,沟通线和控制线是组织结构的横向安排。
组织结构的纵向安排,需要考虑两个问题:一个是设计多少个层级,一个是公司主业务线是什么。
对于第一个问题,设计的原则是以考核点为准。只要是需要考核的点,就需要设计一个层级。
比如,一家公司需要考核副总经理、厂长、车间主任,那么这家公司的组织结构从总经理开始算起就有四层的纵向关系了,如果这家公司关键绩效指标是考核厂长的,那么这家公司的组织结构从总经理开始算起就只有两层的纵向关系。
对于第二个问题,设计的原则是以公司的主营业务为标准。
比如说这家公司是销售公司,那么主业务线就是总经理对着销售系统,其他的都是辅助线。最关键的是组织结构的纵向安排是责任和权力线的安排。
组织结构的横向安排,需要考虑的问题是:需要多少个职能部门完成资源的专业安排。因此设计的原则是以主业务对于职能的需求来决定,其中最关键的是尽可能地减少细分,突出关键职能就可以了,部门越少越好。
需要说明的是,职能部门不能够拥有权力,只能够给予专业的指导意见和专业的服务。
02
组织结构设计的四条原则
组织结构的设计需要遵循古典设计原则:
第一个原则:指挥统一。就是指一个人只能有一个直接上司。
第二个原则:控制幅度。每个人能够管理的跨度,其实是有限的,那么从理论上来讲,一般的管理跨度比较合适的是五六个人,越到基层,管理的跨度就越大,越到高层,管理的跨度越要变小。
第三个原则:分工。组织结构设计的关键是分工,分工有横向和纵向两个方向。
纵向分工是企业的经营分工,在这条线上决定绩效的分配、权力的分配,所以常常又称之为职权线。
横向的分工是资源线,也就是说公司所有的资源都在这条线上进行专业分配,保障业务部门能够获得支持,所以横向分工是职能线。
第四个原则:部门化。必须把做同一件事的人放在一个部门里交由一个经理来协调,这就是部门化的原则。
组织结构的核心是分责、分权,所以我们还需要确定一件事情,就是纵向分工所形成的职位,最好大过横向分工所形成的职位,这样,让职能部门为一线部门服务才不会成为口号。
03
如何设计组织结构?
在做组织架构调整之前,先问自己几个问题:
围绕这几个问题,HR需要一一展开思考并寻找解读答案,如此组织架构如何设计自然也就迎刃而解了。
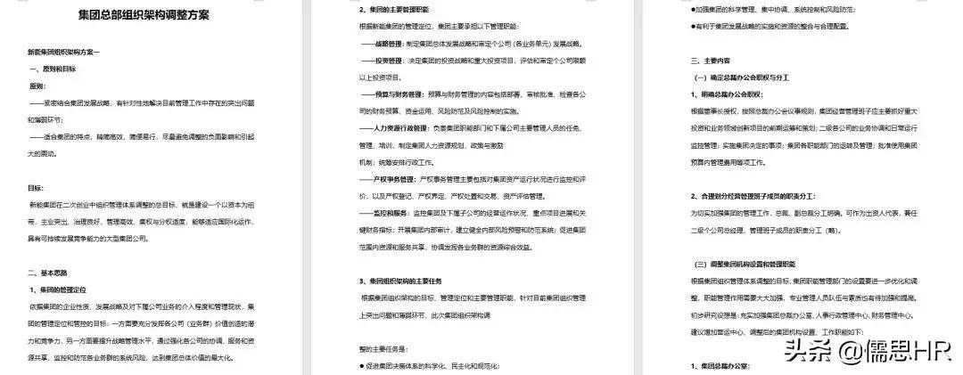
给大家带来《组织架构搭建工具包》,内含56套精选文档,包括流程设计攻略、组织调整策略、常见部门范本、名企案例分析、组织架构图模板,简单实用!
●资料详情●

01
流程设计攻略


02
组织调整策略


03
常见部门范本


04
名企案例分析


篇幅限制,只展示了部分内容
赶快下载仔细查看吧!









