毛主席说过,想要知道梨子的滋味,就要亲口尝一尝。同理,想要知道怎么干掉人事部,就得亲自走一遍法律程序。
我就亲自从头到尾走了一遍法律程序,也算是圆了想去法院看看的梦想。

先给勇于迈出第一步的小伙伴儿们点个赞。

能够有意识保护自己合法的劳动权益,已经是很大的进步了。
PS.劳动争议案有效期是一年。也就是说,从你离职那一天开始,一年内没有提起诉讼申请,就再也不能申请了。
下面我就来说说如何打通第一关。
第一关之所以是第一关,除了是法律的第一个步骤,更重要的是,为以后的维权打下坚实的基础,也就是说,赔钱的上限由这一关奠定。
先说说你需要准备什么。

劳动仲裁流程图
首先你要找到你们单位所在地的劳动仲裁委员会,比如说你们单位在北京市朝阳区,那你就要去朝阳区的劳动仲裁委员会,如果你去海淀区,人家是不接受申请的。
然后看看你手里的证据,劳动争议,自然要证明劳动关系,签了《劳动合同》的自然是最好的,这是最有力的证明,如果没有,就要准备其它的证据,比如劳动合同、暂住证、工作证、厂牌、工卡、工资记录、入职登记表、押金收据、处罚凭证、社保单、解除或终止劳动关系证明等,同事证明(估计没有这么傻的同事)等等。如果你的申请中涉及到社保,那就要准备社保方面的数据,这些数据可以去社保局打印也可以上网查询。

证据
接着就要看你的劳动争议事项是什么了,如果是关于休息休假,劳动保护,就要准备这方面的证据,总之,申请什么就要准备什么证据,越详细越好。
值得重点提的是,需要申请人提交用人单位的企业资料查询卡(可以去工商局查询),当然有的小伙伴儿单位比较特殊,是民办的教育培训机构,这类单位在工商局是查不到的,需要去民政局查询。
这就准备的差不多了,小伙伴们可以大胆的拿着手里厚厚的证据和申请书,踏上征途了。(证据原件自己留着,复印件给仲裁机构)

说到仲裁申请书,不得不多说几句,我的申请书写的十分详细,连理由,适用哪条法律,出自哪条法律都详详细细的写出来了。实践证明完全没有必要,只会让对方知道你的具体想法。所以我的建议就是,除了必要的叙述和申请事项,其他的根本不用写,写了仲裁员也不会看。

如果有的小伙伴儿不知道怎么算赔偿金额和工资,那我的建议是大概写一个数,尽量往多了些,因为这个数字就是你赔偿金额的上限。瓤子我就是太实诚,都是实打实自己算出来的,结果实际赔偿比我算的多,但只能按照我写的数给。
申请提交后,一般是五个工作日后通知你是否受理。没有意外的话,都会受理。接着就是等待开庭通知,一般得一个月之后才会开庭。
如果在开庭前,用人单位找你私下解决那是最好不过的了。只要开的条件差不太多,就可以接受,毕竟实打实的获得赔偿得到想要的才是目的。当然你非要争口气我也没意见。

接下来就是正式开打第一关——开庭了。
请不要脑补港台剧法庭上唇枪舌战,刀光剑影的场面。

只有一个法官和一个书记员。
法官问一句,你答一句,法院问用人单位一句,用人单位代表答一句。书记员负责记录。

时间大概也就30-40分钟就结束了。事后把庭审记录签了,就回家等判决了。
是不是觉得特别简单,一点都不神秘,但我为了准备开庭准备了一个月。来看看,我准备了什么。

其中有些不合理的申请,但多写比少写强
其实瓤子在准备写劳动仲裁申请的时候,根本不知道申请什么,具体的金额也不会算,于是买了很多相关书籍,比如《劳动争议调解仲裁法》、《劳动合同法》、《劳动法》、《社会保险法》以及所在地的劳工规定等等。(网上可以下载)仔细研读了相关法规和理解适用(实体书有法律法规的适用解释)。

为了给大家节省时间,我把常用的一些法律法规拿出来给大家。

第一、现在一般的企业都会跟员工签订《劳动合同》,我们都知道员工是有适用期的,也都觉得只有转正了才会签订《劳动合同》。其实根据《劳动法》第八十二条用人单位自用工之日起超过一个月不满一年未与劳动者订立书面劳动合同的,应当向劳动者每月支付二倍的工资。也就是说,只要是和用人单位建立了劳动关系,用人单位就要与你签订《劳动合同》,如果不签,在不签的期间就要给你双倍工资。如果你有这方面的申请,这时候你要做什么?当然是马上到银行打印工资流水,加盖银行章证明呀。
同时,你可能不知道,根据《劳工合同法》第二十条,你的工资,即使是试用期工资都不能低于当地当年的最低工资标准,以及根据根据《劳动合同法》第十九条的规定,劳动合同期限一年以上不满三年的,试用期不得超过二个月;三年以上固定期限和无固定期限的劳动合同,试用期不得超过六个月。现在公司普遍试用期三个月,但和员工签约不超过三年。

第二、用人单位能不能随便解雇员工呢?当然不能。
只有达到以下条件之一,才能合法解除劳动关系。
1.根据《劳动合同法》第三十六条用人单位与劳动者协商一致,可以解除劳动合同。就是事先单位跟你协商了,你同意,这条才生效,直接通知不叫协商。当然,如果你同意了,单位会支付你经济补偿金。
2.根据《劳动合同法》第三十九条劳动者有下列情形之一的,用人单位可以解除劳动合同(俗称有过失性辞退):
(一)在试用期间被证明不符合录用条件的;
(二)严重违反用人单位的规章制度的;
(三)严重失职,营私舞弊,给用人单位造成重大损害的;
(四)劳动者同时与其他用人单位建立劳动关系,对完成本单位的工作任务造成严重影响,或者经用人单位提出,拒不改正的;
(五)因本法第二十六条第一款第一项规定的情形致使劳动合同无效的;
(六)被依法追究刑事责任的。
我们重点看的是第(一)、(二)、(四)条,如果你确实是因为这几项条款被辞退,并且单位能够拿出确实的证据。那就只能怪自己,用人单位也不会给予任何赔偿。
如果你工作表现良好,从未犯过大错,但是公司突然告诉你,你不符合公司要求,或者因为你请假迟到算你违反规章制度,予以辞退。这时候记得带上录音设备或者摄像设备(手机足矣),要求人事部解释辞退原因,如果他说什么公司业绩不好,领导看你不顺眼,你长得丑等原因。并且没有证据证明你犯了以上几条中的一条。这个时候你拿到的证据就可作为劳工仲裁的有力证据。
3.根据《劳动合同法》第四十条有下列情形之一的,用人单位提前三十日以书面形式通知劳动者本人或者额外支付劳动者一个月工资后,可以解除劳动合同:
(一)劳动者患病或者非因工负伤,在规定的医疗期满后不能从事原工作,也不能从事由用人单位另行安排的工作的;
(二)劳动者不能胜任工作,经过培训或者调整工作岗位,仍不能胜任工作的;
(三)劳动合同订立时所依据的客观情况发生重大变化,致使劳动合同无法履行,经用人单位与劳动者协商,未能就变更劳动合同内容达成协议的。
一般情况下,用人单位使用这条的几率不大,当然,如果你的单位非常正规,他们都会按找规定办事。
现在我们回过头来说说什么样的情况下,你可以拿到经济补偿金,根据《劳动合同法》第四十六条,有下列情形之一的,用人单位应当向劳动者支付经济补偿:
(一)劳动者依照本法第三十八条规定解除劳动合同的;
(二)用人单位依照本法第三十六条规定向劳动者提出解除劳动合同并与劳动者协商一致解除劳动合同的;
(三)用人单位依照本法第四十条规定解除劳动合同的;
(四)用人单位依照本法第四十一条第一款规定解除劳动合同的;
(五)除用人单位维持或者提高劳动合同约定条件续订劳动合同,劳动者不同意续订的情形外,依照本法第四十四条第一项规定终止固定期限劳动合同的;
(六)依照本法第四十四条第四项、第五项规定终止劳动合同的;
(七)法律、行政法规规定的其他情形。
计算方法是根据第四十七条,你可以找到《劳动合同法》详细看看,这里不多做解释。
对于比较任性的单位奇葩或者找借口的方式解除劳动关系的,属于违法解除或者终止劳动合同,所谓的违法解除是指违反劳动合同法的第36条、第40条、第41条、第42条、第44条、第45条等规定。
赔偿标准为经济补偿金的二倍。(我挺喜欢这条的)
当然,这些都是建立在你不自己提出离职的基础上,如果你被单位忽悠写了离职申请,并且被单位留档。那你99%根本赢不了,除非你能证明是单位用非法手段诱骗或者强迫你写的。
特别强调:如果你不是自愿主动离职,千万不要写离职申请书,不管单位用何种理由吓唬你,都不要写。
我的原单位领导就忽悠我提交离职申请书,说如果写辞退书对我不好,见我不写,又说必须只有写离职申请才能办理失业险。我坚持没有写,坚持要单位出示辞退书,但领导以写辞退书“不好听”为由,不写。(都是千年的狐狸,跟我玩什么聊斋)

第三、社会保险。我国规定,建立劳动关系就要为劳动者缴纳“五险”,这是强制规定。“一金”没有强制规定。
我们上边提到,如果单位未”足额缴纳“社会保险,你就可以根据第三十八条,要求单位补足社保费用,并可要求赔偿金。
其实提到要求单位补交为缴纳的社会保险,这点是有BUG的,因为这件事仲裁不管,法院也不管,也就是说即使你有证据证明单位未缴纳保险,法院也判你赢了,但是却没有执行部门执行,只能靠用人单位的良心,或者你自己跟单位死缠烂打。
这里值得一提的是失业险,领取失业险的标准是:不是主动离职,也不是过失性离职。如果你们单位弱智的给你办理了失业险,又说你是自己离职的,那就只能自己打自己嘴巴了。
有些小伙伴看到这还想问,如果单位对员工进行放大假、调岗、扣工资、辱骂,逼迫员工辞职的,尤其是辱骂,请及时录音保留证据。放大假、调岗、扣工资的属于公司单方面改变劳动合同内容的违约行为,第三十八条就可以用上了。用人单位有下列情形之一的,劳动者可以解除劳动合同:(一)未按照劳动合同约定提供劳动保护或者劳动条件的(放大假、调岗属此条款);扣工资,不付加班费(二)未及时足额支付劳动报酬的。
针对辱骂要特别注意,录音时可把“老板”的把沟里带一带,一定要让他表达出想通过辱骂,迫使你主动提出辞职的意愿。否则只能换来一句道歉。

当然,我们的劳动法也是为劳动者考虑了很多,比如说因用人单位作出的开除、除名、解除劳动合同的决定而发生的劳动争议,用人单位负举证责任,用人单位不能举证,则应承担举证不能的不利后果。
写到这里,基本就可以打通劳动仲裁这一关了。
不过大家不要对劳动仲裁报太大的希望,因为劳动仲裁委员会是为了减轻法院工作,专门成立解决劳动纠纷的机构,相对比法院来说,仲裁委员会的权利没有那么大,而且出错率还不低。

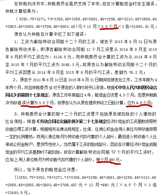
我开庭时,那个仲裁员在开庭期间,居然接电话,抽烟。等到我拿到仲裁判决书时,没有法律背景的我居然挑出来好多错误,最严重的是,钱算错了。

法院起诉书内容
当然,如果你觉得可以接受仲裁的结果,那就可以等待赔偿了。恭喜你通关。如果你和我一样心有不甘,那我们开始打第二关。

第二关初级人民法院攻略手册
到了这里,你已经有些明白套路了,带着仲裁判决书和准备好的原证据新证据(如果你有的话),直奔朝阳区人民法院,不,是所在区人民法院。

依旧是提交诉讼申请,并缴纳诉讼费10元(法院需要缴纳诉讼费,仲裁不需要),等待开庭。
法院比仲裁委员会正式的多,而且法院专业过硬,我在仲裁没有通过的诉讼请求,初级法院通过了,并且修正了仲裁判决的错误。
在这我要提醒大家,证据一定要准备的特别充分,在开庭之前一定要把自己申请的事项和相关证据过一遍脑子,如果你连自己都不能说服自己,凭什么要求法官秉公处理呢?法官是看证据的。
如果证据在你们单位手里,你实在是收集不到的话,你可以用“举证责任倒置”这一条,要求法院强制单位提供相关证据,如果单位不提供就要承担不利判决。

通关套路都是一样的,只是有些细节我需要提醒你一下,姑且算作通关秘籍吧。
一定要带身份证!一定要带身份证!一定要带身份证!要不然进不去法院。(重要的事说三遍)
通知开庭的都是书记员,他会通知你什么时候开庭,在几号厅开庭,你一定要牢牢记住,如果你以后有什么关于本案的事,可以直接去那个厅找书记员或者法官解决。
每个厅都会贴法官的名字和办公电话,以及书记员的办公电话,你一定要记下来,方便询问案子的发展情况。
如果你觉得单位实在是狡猾无比,怕他不赔钱,你可以申请财产保全,这样就能冻结他们所有的资产。(当然也有时限,开庭后判决前可申请)
基本上自诉讼申请提交之日起,三个月就会判决。书记员会打电话给你让你来取判决书。
如果你对判决满意,那你的攻略就到此结束了。如果你跟我一样,就想见识下中级法院,那你可以继续往下看了。

有小伙伴儿想说为什么中级法院就是最终关,不是还有高级法院吗?劳动争议案件的终审只到中级法院,这就是原因。
这时候要说的是,如果对初级法院的申请不满意,需要申请二审的话(也就是中级法院),也是在初级法院立案庭申请。大家不要跑到中级法院呦!
二审的审理范围和审理对象和一审是不一样的。
比如说,一审只有起诉人和被起诉人,但是二审双方都可以上诉,俗称双上诉,大家都是原告。我的单位挺奇葩的,一般单位不会因为置气要申请二审,我单位为了恶心我,拖延赔偿期,居然就申请了。你问我为什么知道单位是为了恶心瓤子,给你看看他们的申请。

在没有任何证据提供的情况下,要驳回我证据齐全的诉讼申请,目的自然不言而喻了。
开庭之后,法官会根据一审的判决来审理案子,也就是对一审的判决起一个监督重审的作用,不能更改内容,也就是说既不能更改数据,也不能增加新内容。这就是文章开头一再重申赔偿金额宁可写多也不能写少,申请宁愿多写,也不能少写的原因。
二审如果没什么新的证据,基本不会推翻一审的判决,我们要做的就是等待判决。
至此,你已经基本干掉人事部了,如果单位识相,就会在判决生效后给你赔偿,如果单位不识相,你就可以申请强制执行了,那就是另一个“游戏”了。
当然,还是希望大家都不要遇到这样的事,如果不幸遇到了,也不要害怕,尽可能的为自己争取最大的利益!










