马上就到春节了,各地惠民政策不断!事关最低工资标准、五险一金政策,一起来看看有哪些变化吧!
01
最低工资调整
一、湖北:2月1日起正式执行
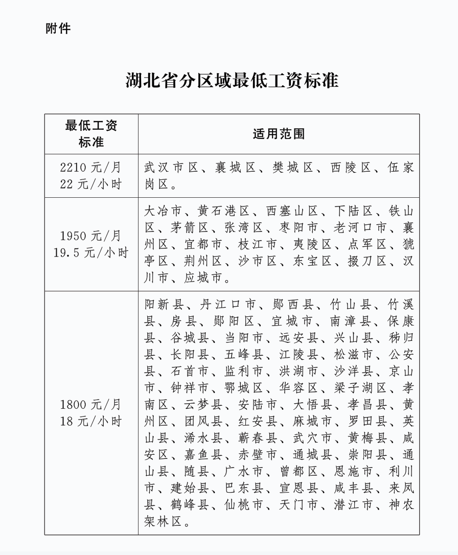
1月25日,湖北省人民政府发布《省人民政府办公厅关于调整全省最低工资标准的通知》。该通知自2024年2月1日起正式执行。

上述通知明确:
一、全日制就业劳动者月最低工资标准按区域划分为三档,依次为2210元、1950元、1800元。
二、非全日制就业劳动者的小时最低工资标准依次为22元、19.5元、18元。
详情如下表展示↓

其中需要明确的是,湖北省月最低工资标准不包括:
延长工作时间工资;
中班、夜班、高温、低温、井下、有毒有害等特殊工作环境、条件下的津贴;
法律、法规和国家规定的劳动者福利待遇等。
二、宁夏:3月1日起正式执行
1月29日,宁夏回族自治区人民政府印发《关于调整全区最低工资标准的通知》,自2024年3月1日起执行。

此前,人社部官网也发布了全国各省、自治区、直辖市最低工资标准情况(截至2024年1月1日)。从月最低工资标准来看,上海以2690元位居全国首位。从小时最低工资标准来看,北京以26.4元排名第一。

02
最低工资调整有何影响?
01
影响到手加班费
随着最低工资的提高,加班工资的最低计算基数也要相应提高。
02
影响到手工资
对于部分基层劳动者来说,其工资标准就是当地最低工资标准。最低工资标准的调整一定程度上会促进企业上调基层员工的薪资。
03
影响试用期工资待遇
根据劳动合同法第二十条规定:
劳动者在试用期的工资不得低于本单位相同岗位最低档工资或者劳动合同约定工资的80%,并不得低于用人单位所在地的最低工资标准。
所以,近期要入职的小伙伴注意了,要根据当地最低工资来看看自己试用期工资是否符合上述标准。
04
影响经济补偿金标准
根据劳动合同法实施条例第二十七条规定:
劳动合同法第四十七条规定的经济补偿的月工资按照劳动者应得工资计算,包括计时工资或者计件工资以及奖金、津贴和补贴等货币性收入。
劳动者在劳动合同解除或者终止前12个月的平均工资低于当地最低工资标准的,按照当地最低工资标准计算。
劳动者工作不满12个月的,按照实际工作的月数计算平均工资。
05
影响非全日制用工劳动报酬
根据劳动合同法第七十二条规定:
非全日制用工小时计酬标准不得低于用人单位所在地人民政府规定的最低小时工资标准。
03
五险
一、河南省多地失业保险金基本标准调整
根据《河南省人民政府关于调整河南省最低工资标准的通知》,自2024年1月1日起施行新的最低工资标准。按照《河南省失业保险条例》及有关规定,决定对我省现行失业保险金标准进行相应调整,请认真贯彻执行。
1.失业保险金基本标准按照各省辖市市区、济源示范区月最低工资标准的80%确定,月最低工资标准调整后,全省失业保险金基本标准统一调整为1680元/月。其中脱贫县(原贫困县)失业保险金标准原则上为所在省辖市市区月最低工资标准的90%,按照行政区域类别,低于所属行政区域月最低工资标准的,失业保险金标准调整为1890元/月,高于所属行政区域月最低工资标准的,失业保险金标准调整为1800元/月。纳入省直统筹的失业保险参保单位失业保险金标准,参照郑州市市区标准执行。
2.对按照规定补发、一次性领取、转移接续、再次失业时合并计算的上次转入剩余期限的失业保险金,以及领取失业保险金期间被判刑收监执行人员在其刑满、假释后恢复领取的失业保险金标准,仍按原省劳动和社会保障厅《关于调整失业保险金发放标准及有关问题的通知》(豫劳社失业〔2005〕4号)及有关规定执行。
3.调整后的失业保险金标准从2024年1月1日起施行。其他失业保险待遇标准亦按调整后的失业保险金标准计算发放,未及时调整的要尽快按照规定补发差额。2024年度调整标准所需资金由失业保险基金列支。
二、北京:职校实习学生参加工伤保险
继海南、浙江、天津、江苏、湖北、上海等地之后,北京市人力资源社会保障局、市教委、市财政局、国家税务总局北京市税务局近日印发《关于职业学校实习学生参加工伤保险工作的通知》。通知明确,本市行政区域内的企业、国家机关、事业单位、社会团体、民办非企业单位、基金会、律师事务所、会计师事务所等组织和有雇工的个体工商户(以下称实习单位),可为其接收的实习生按单险种参加工伤保险。
通知指出,实习单位为接收的实习生办理参保手续时,应提供实习生所在学校、实习单位和实习生三方按国家有关规定签订的实习协议等材料,并及时告知参保人工伤保险权利义务。参保期应与实习期一致。
实习单位办理实习生参加工伤保险实行实名按月缴费,个人不缴纳工伤保险费。
缴费基数根据实习生的实习报酬核定。核定的缴费基数低于本市公布的社会保险缴费工资基数下限的,按缴费基数下限缴费;超过本市公布的社会保险缴费工资基数上限的,按缴费基数上限缴费。
北京人社局等四部门发布的《关于职业学校实习学生参加工伤保险工作的通知》自2月1日起施行。通知提出,实习单位为接收的实习生按单险种参加工伤保险,并按时足额缴纳工伤保险费的,工伤保险关系生效。
04
公积金
一、长沙市调整2024年住房公积金贷款个贷倍数的通知
根据《关于统一长沙住房公积金管理中心和省直分中心业务政策的通知》(长金管委〔2021〕1号)有关规定,现向广大缴存职工公布2023年底我市住房公积金“个贷率”
1.个贷率:86.84%;
2.个贷率介于85%和90%之间。我市缴存职工(含省直分中心)可贷额度按照借款人夫妻双方住房公积金账户余额之和的14倍计算。
本通知自2024年2月1日起施行。本通知施行前贷款资料已进窗的按原政策规定执行
二、贵阳贵安确定住房公积金缴存基数下限执行标准
按照贵州省人力资源和社会保障厅《关于调整贵州省最低工资标准的通知》(黔人社发〔2022〕31号)公布的2023年全省一类地区最低工资标准,确定贵阳贵安2024年度住房公积金缴存基数下限为1890元,住房公积金月缴存额下限为190元。
二、本通知自印发之日起执行。各缴存单位职工缴存基数低于1890元的,须于2024年1月31日前按2024年度缴存基数下限标准完成调整。
三、马鞍山市2024年度住房公积金缴存基数调整
马鞍山市住房公积金管理中心发布《关于调整我市2024年度住房公积金缴存基数的通知》(以下简称《通知》)。调整后的住房公积金月缴存基数上限为26813元,月缴存额上限(单位和个人合计)为6436元。缴存基数下限为马鞍山市区现行最低工资标准1930元,月缴存额下限(单位和个人合计)为194元。
1.调整对象
2023年12月31日前,在马鞍山市住房公积金管理中心办理缴存登记的单位及其在职职工,以及个人缴存住房公积金人员。
2.调整时间
2024年度住房公积金缴存基数调整申报时间:
机关、事业单位:2024年2月1日至3月31日;
企业及其他性质单位:即日起至12月31日。









