一、普通疾病保障待遇

二、重大疾病保障待遇

三、门诊慢性疾病

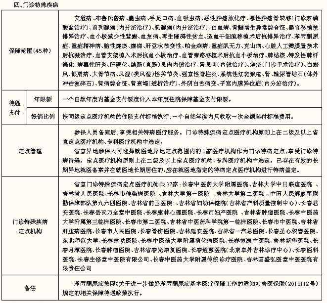
四、门诊特殊疾病

五、门诊公务员医疗补助

为进一步健全完善省直城镇职工医疗保障制度体系,合理均衡各类省直参保人员的医保待遇,省直统筹区于2020年7月1日起,全面调整优化省直医保制度政策。为方便您享受医保待遇,我们将省直城镇职工医疗保险有关政策向您做以下简要介绍。同时参加省直城镇职工基本医疗保险、大额医疗费用补充保险及公务员医疗补助(企业医疗补充)的参保人员可享受以下待遇:
第一部分门诊保障政策
一、普通门诊
参保人员在省直定点医药机构门诊就医购药,符合基金支付范围的费用,可由个人账户支付。
二、门诊统筹
参保人员因多发病、常见病,在一级及以下定点医疗机构门诊就医购药,发生的基金可支付费用,年度累计2000元以内(含2000元)部分,由省直医保统筹基金支付50%。
第二部分住院待遇
一、普通疾病保障待遇
医疗费用报销计算公式:统筹支付=(甲乙类费用总额-起付线—乙类个人先行自付费用)×支付标准,丙类费用不参与费用报销。
例如:您是省直参保退休职工,在二级医院住院,总费用为100000元,其中甲类费用为60000元,乙类费用为35000元,丙类费用5000元(个人自费)。甲乙类费用总额95000元,其中二级医疗机构起付线为700元,乙类减掉起付线后费用=35000-700=34300元,乙类个人先行自付费用=(35000-700)×8%=2744元,统筹基金报销=(60000+3)×90%=82400.4元,个人自付=(60000+3)×(1-90%)=9155.6元,公务员补助资金对乙类个人先行自付和个人自付费用再次报销60%,即公务员补助报销=(2744+9155.6)×60%=7139.76元,个人实际自付=(2744+9155.6)×(1-60%)=4759.84元。故本次住院医保基金共报销=82400.4+7139.76元=89540.16元,个人负担=5000(丙类个人自费)+700(起付线)+4759.84元=10459.84元。
二、重大疾病保障待遇
第三部分待遇激励政策
一、普通门诊统筹未使用限额可调剂至当年门诊慢病使用。
二、当年未使用的普通门诊统筹待遇限额,可按20%折算,结转至下一年度合并累计使用。
三、参保人员连续3年未享受省直医保住院待遇,再次住院时,当次住院省直医保统筹基金支付比例提高3%。
第四部分温馨提示
调整后的待遇政策,自2020年7月1日起执行。2020年度普通门诊统筹待遇及门诊慢性病待遇,基金可支付费用最高支付限额折半计算。
吉林省医保服务大厅地址:二道区自由大路3999号第一国际中心A座2楼。









