降本增效
-
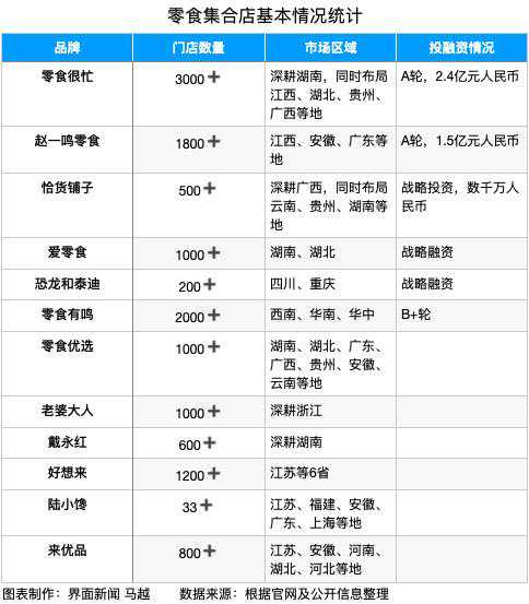
跑马圈地中的零食集合店开始抱团作战
2026-01-25 -
职务任免!涉及王网存、刘桂东、徐阳平等人
2026-01-24 -
山东玖典置业有限公司竞得金乡县一地块,成交价6435万元
2026-01-24 -
山东玖典置业有限公司竞得金乡县一地块,6001万元成交
2026-01-24 -
中建玖合收购广州黄埔文冲东城市更新项目34.3%股权
2026-01-24 -
大年代Ⅱ 上篇 第二章 玖匠酒业(4)
2026-01-24 -
「针织作品」露滴新姿:水滴鞋靴的创意印记
2026-01-24 -
0基础0费用、懂上网、会打字,产品“关键词”信息就能上百度首页
2026-01-23 -
珠海金控7年累计向实体经济投放超500亿
2026-01-23 -
江岸区组织“春风行动”民营企业专场招聘会
2026-01-23
推荐资讯
最新资讯
-
![AITU2014冬季新品发布]()
AITU2014冬季新品发布
-
![深圳探索 激情绽放:高级新茶饮师特训班绽放美丽与激情]()
深圳探索 激情绽放:高级新茶饮师特训班绽放美丽与激情
- 降本增效 | 70年代我们这里的饭事(2)
- 降本增效 | 70年代我们这里的饭事(1)
- 降本增效 | 调查:电商专供款等于劣质品 区别供货品质缩水
- 降本增效 | 一开班,就爆满!教跳绳为何突然成了热门生意?
- 降本增效 | 首发 | 以色列眼科器械公司EyeYon完成B轮融资,睿盟希资本领投
- 降本增效 | 寻找美食,走进回民小区
热门资讯
-
![柜姐发来的CK花花underwear]()
柜姐发来的CK花花underwear
-
![学生头脑聪不聪明,从哪门学科成绩能看出来?班主任道出实情]()
学生头脑聪不聪明,从哪门学科成绩能看出来?班主任道出实情
- 降本增效 | 鸭途(yatoo)以绝佳的美味风靡市场
- 降本增效 | 麦优新品|墅式佳作,HRB-C系列全面进阶
- 降本增效 | 在家也可以看黄冈网课啦
- 降本增效 | 《绝命响应》:美女香猫,坎坷的一生从人类到智能
- 降本增效 | 【万达邀吃日】福利大升级!这个月17日找我就来高新万达!
- 降本增效 | 经销商在做食用油批发时,做到这五点才会稳赚不赔!
已经是最底部了~





