一、能量原料



油脂
(一)添加油脂的目的
1、提高饲料能值,配制高能饲料
2、提高粉状料的适口性及采食量,减少畜禽呼吸道疾病
3、降低饲料生产中的粉尘,改善工作环境
4、减少机械磨损,提高生产效能
5、为动物提供必需脂肪酸,并可改善色素和脂溶性维生素的吸收和利用
6、降低体增热、减少热应激
(二)油脂的分类
1、动物油:包括牛油、猪油、鸡油、鱼油,主要成份为甘油三酯
2、植物油:包括棕榈油、大豆油、菜籽油、玉米胚芽油等,主要成份为甘油三酯
3、饲料级水解油脂:为油脂及肥皂生产中所得的副产品,以脂肪酸为主,包括大豆油脚和菜油脚等
4、粉末油脂:经特殊处理使其外形呈粉末状的一类油脂
(三)油脂的质量标准
1、总脂肪含量大于90%
2、游离脂肪酸小于10%
3、水分小于是1.5%
4、不溶性杂质小于0.5%
5、不皂化值:动物油小于1%,植物油小于4%
6、碘价:固体动物油40-52;液态动物油52-60;动植物混合油60-100
榨油皂油脚100-150;大豆油和玉米油皂油脚100-150;其它为140以上
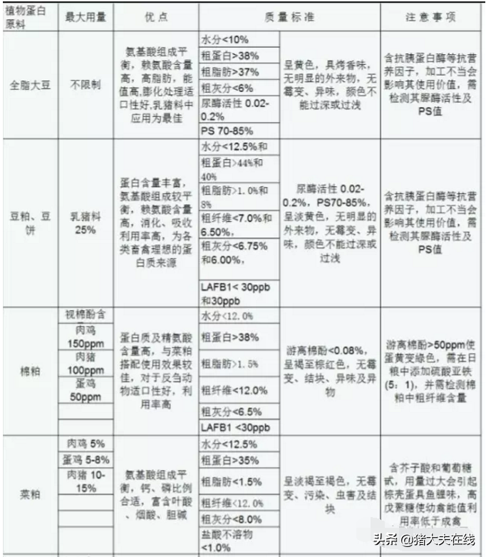
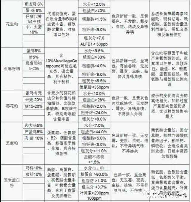
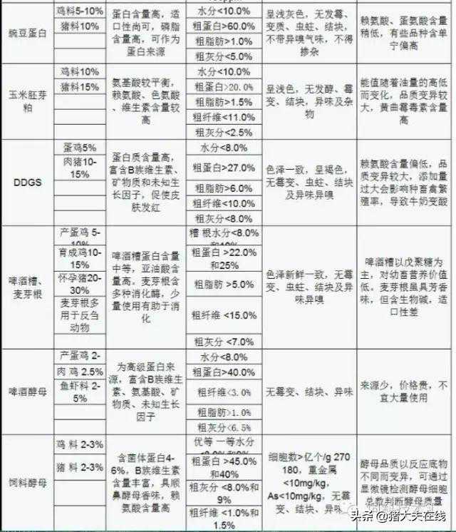
二、植物蛋白原料



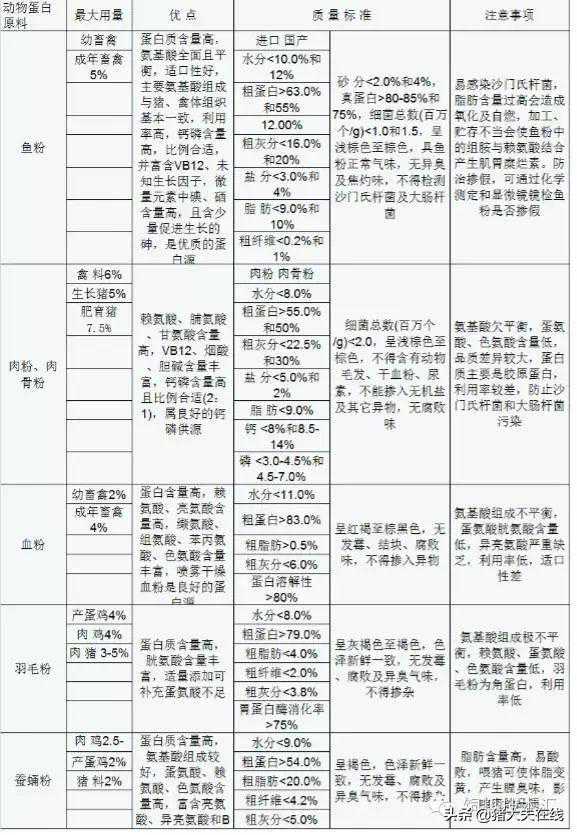
三、动物蛋白原料

四、矿物质原料










