西安是国务院公布的首批国家历史文化名城,历史上先后有十多个王朝在此建都,是中国四大古都之一,也是世界四大古都之一。
在人们眼中,西安是“百千家如围棋局,十二街似种菜畦”的古城,也是“冲天香阵透长安,满城尽带黄金甲”的诗意长安。而实际上,西安的集成电路产业位列全国第一梯队,具有丰富的芯片设计制造底蕴。
付斌|作者
电子工程世界(ID:EEworldbbs)|出品
西安哪些芯片企业值得关注
纵揽整个西安半导体产业分为几层:
IC设计作为产业链的上游环节,在西安汇聚了众多知名企业。目前,西安已吸引中兴克瑞斯、华为、紫光国芯、拓尔微等120余家半导体设计企业入驻,这些企业均在全国乃至全球范围内具备重要影响力,其产品覆盖通信、存储器、物联网等多个领域。值得一提的是,西安的IC设计水平已达到国际先进水平,其中最尖端的设计已达到7nm工艺,同时正在进行10nm工业平台的SoC芯片设计研发。
在产业链的中游环节,IC制造企业扮演着重要角色。西安在晶圆制造方面拥有三星、西岳电子、卫光、派瑞等8家企业,其中三星的规模在全国晶圆制造业中位居首位。这些企业的晶圆制造技术已达到国内领先水平,最高工艺的产品为12英寸14nm级存储器。
至于产业链下游环节,西安汇聚了13家IC封装企业,如三星、华天、力成、华羿等。此外,西安还拥有10个测试与分析中心。值得一提的是,华天规模在全球排名第六,国内排名第三,其产品涵盖集成电路封装、先进传感器封装、功率器件和智能功率模块等多个领域。
在支撑业方面,西安有奕斯伟、理工晶科、唐晶量子、吉利电子化工等70余家企业,为整个半导体产业链提供关键的支撑服务。此外,围绕三星等核心企业的产业链配套已形成规模效应,为西安半导体产业的进一步发展提供了强大的支撑。

加速跑步进入3500亿规模
“2025年电子信息制造产业规模将突破3500亿元。”这是西安曾经在《西安市“十四五”工业和信息化发展规划》提出的目标,其中电子信息制造产业被细分为集成电路、智能终端、电子元器件三方面。
从古到今,西安都是一个勇于创新的城市。
自1967年以来,西安一直是中国半导体科研、试制和教育重镇之一,新中国第一块集成电路便出自西安771所(西安微电子技术研究所)。
2011年~2020年堪称西安半导体的“奇迹十年”,彼时西安半导体产业销售总额从100.7亿元突破至1250亿元,半导体产业复合增长率超过30%。而其中,2014年~2015年,西安半导体增速连续两年超过60%;2019年陕西集成电路制造业规模达到524亿元,同比增长85%。经济学家将中国近40年10%的连续增长称为奇迹,而西安则在半导体上创造了奇迹。
现在,西安不仅已经成为一座“硬科技之都”,也成为全国半导体位列第四的城市。根据陕西省人民政府数据,2022年全年陕西省半导体产规模达1700亿元,居全国第四。
西安半导体产业,制造领域占比较高。陕西省半导体行业协会统计数据显示,2021年陕西省半导体产业销售额达到了1513.5亿元同比增长22.4%,其中集成电路产业销售收入1277亿元,同比增长26.2%,具体到产业内不同分支来看,设计业规模为173.9亿元同比增长23.6%,制造业规模为968.9亿元同比增长29.2%,封测业规模为134.2亿元同比增长10.9%,支撑业规模为163.1亿元同比增长4.6%,分立器件规模为73.4亿元同比增长7.2%。这意味着,2020年西安半导体销售制造业销售总额占比超过六成。
不过,西安设计业增长飞速。据魏少军数据,西安2022年至2023年销售额从212.7亿元提升至233.9亿元,排名从第九升至第七。
西安半导体产业快速发展的动能有两股力量,一股来自于西安本土高校与半导体研究机构的成长,另一股来自于英飞凌、美光、三星等国际巨头的引进,带动本土产业高速发展。
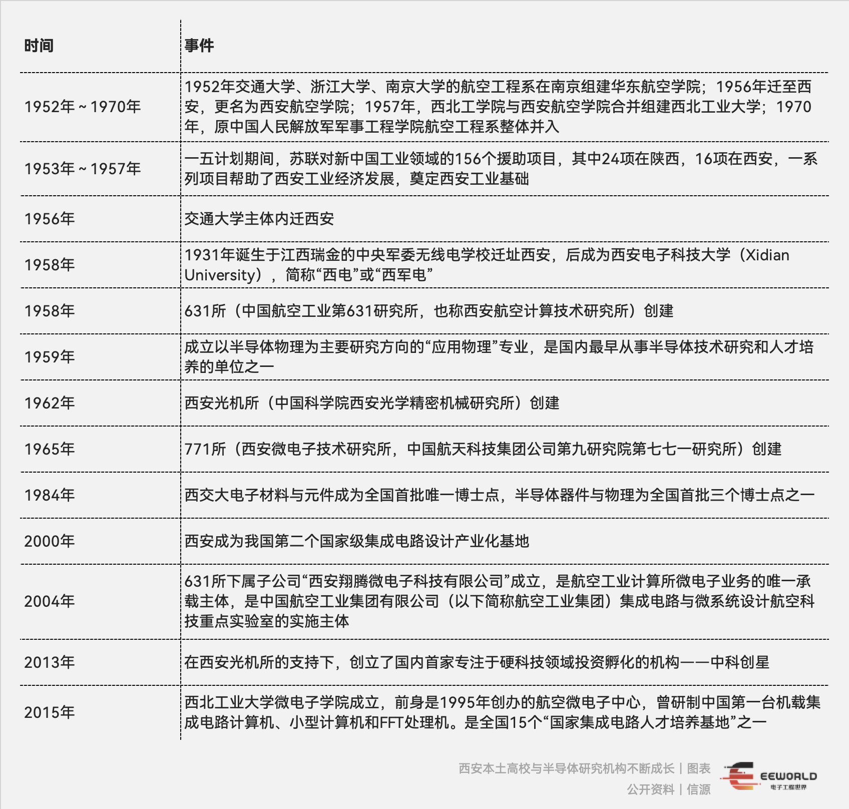
首先,本土方面,陕西共有高校90余所,从事微电子专业的科研机构20余家,陕西高校中微电子科学与工程相关专业在校学生近10万人年输送毕业生2万余人,占全国的14%,此外众多职业技术学校每年输送的技工可达上万人,这些形成了陕西发展半导体集成电路产业的人才优势。
西安交通大学、西北工业大学、西安电子科技大学三所院校的半导体相关专业,为西安半导体产业发展打下了坚实的基础。
此外,西安拥有西安邮电,西安理工,西北大学,西安科技大学等高校,771、772、631、618、504等研究所,均为西安本土半导体发展注入动能。

其次,外埠力量不仅帮助到西安本地半导体产业发展,也助推了更大半导体产业集群。比如说,三星落户之前,西安半导体企业数量仅60家~70家,落户后,美国空气化工、日本住友、华讯微电子等上百家配套企业跟进,并建设研发、生产基地,让西安半导体摆脱了产业基础薄弱窘境。
此外,在最初的英飞凌,到之后的美国美光、应用材料、英特尔,再到国内的华为、华天科技,各种外力助推下,西岳电子、龙腾半导体、芯派、睿芯、杰源众多本土半导体企业也逐渐发展壮大。

更有看点的西安半导体
与沿海新兴工业城市相比,西安的优势在于集成电路企业更贴近能源、现代农业、高端装备、新材料、航空航天和国防军工等工业领域的应用市场,更贴近行业研究和领域应用的大院大所,更贴近国家的重大急需具有了解行业应用的便利性,具有企业和院所合作创新的独特优势。
从产业链来看,目前西安已形成了集成电路、智能终端、电子元器件、新型显示、光电芯片、电子新材料等细分产业,聚集上下游企业上千家。
但西安缺乏充晶圆制造业代工环节,亟待解决西安半导体产业“两头在外、受制于人”的局面,需要在前端引进半导体装备、半导体材料等相关企业,同时需要继续引入智能终端、轨道交通、智能电网、汽车等后端产业牵引进一步形成集聚效应。
不过,今年西安在晶原制造代工环节拥有很多看点。陕西省2023年重点建设项目名单中,西安8英寸高性能特色工艺半导体芯片生产线、西安唐晶量子化合物半导体外延片研发和生产、西安奕斯伟硅产业基地扩产以及西安高新区集成电路生产等项目在列。
位于西安高新区,由陕西电子信息集团有限公司牵头推进的8英寸高性能特色工艺半导体生产线项目目前正在加紧建设中,力争2024年建成投产。
“十四五”期间,陕西电子信息集团有限公司将在现有基础上布局建设高性能特色工艺半导体芯片生产线,月产能达到5万片。同时,建设1条6英寸宽禁带半导体器件生产线,实现年产能3万片。该项目将填补陕西省8英寸制造领域的空白,项目的快速推进,亦折射出西安半导体及集成电路产业高速发展的良好态势。
最近,三星(中国)半导体12英寸闪存芯片M-FAB项目模块顺利首吊标志着项目正式进入主体施工阶段,该扩建项目投产后,届时将增产2.8万片/月,二期项目产能可达16.9万片/月。可以说,外埠力量到现在为止依然是助推西安半导体发展的重要力量。早在此前,就有消息称三星西安半导体工厂开启工艺升级!将引进236层NAND芯片生产设备。
现在,一个属于西安半导体的未来,正在到来。









