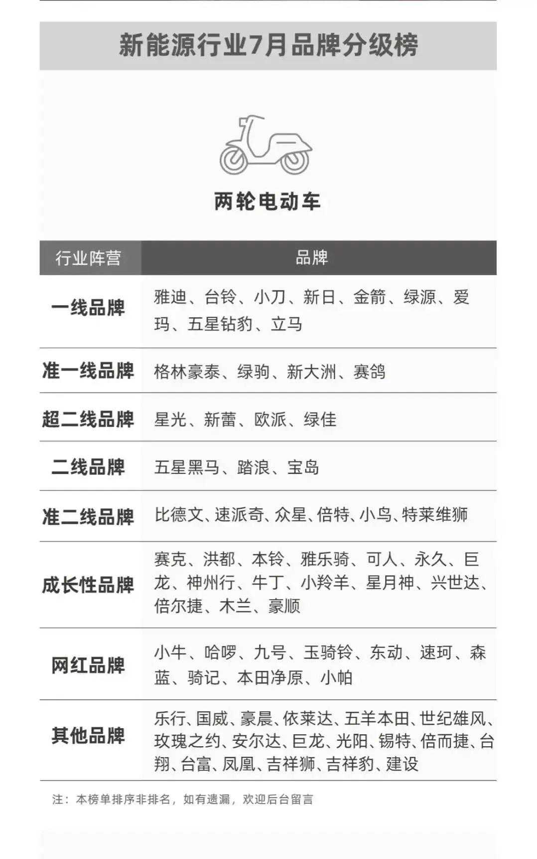
相信很多人在买电动车的车时候,都会遇到该怎么选择的困惑,今天我以一个修车6年的师傅的身份给讲解一下,各品牌的优缺点,由于电瓶车品牌太多,也就只讲解前十的牌子,这十个品牌也是最容易买到的品牌。其实这个十个品牌之间的差距是非常小的,都是七分相像,三分不同。
雅迪:雅迪作为行业销量老大,很大程度上是因为其加盟店是最多的,遍布市县镇大街小巷,甚至一街多店的盛况,出现这种情况依靠于雅迪强大的营销战略,和自身的品牌知名度,毕竟卖我就能赚大钱是每个加盟商不可抗拒诱惑。作为业内人我是不看好现状的雅迪的,因为作为行业老大没有做出表率,没有做出行业标杆,反倒是在营销这条路上越走越远,像(夸大电池寿命续航虚标电机虚标)近几年质量相比三五年前也有所下降,这也是近几年率先打响价格战的后果,总之雅迪给我的感觉是在退步的,可能是物极必反吧。满分10=(7分质量+3分品牌知名度)
爱玛:爱玛作为行业老二,其步伐也是紧跟雅迪,爱玛给我的感觉就是做小车见长,大车略短,颜值一直很在线,在这个同质化非常严重环境中,爱玛也是在营销这条路上渐行渐远。满分10分=(7分质量+3分颜值)
台铃:台铃近几年的发展步伐,相比刚面世那几年的大刀阔斧有所减缓,可能也到了发展的瓶颈期,台铃给我最大的印象就是其产品骨架相当扎实,拉人带货都很给力。满分10分=(质量7分+耐操3分)
小刀:小刀从面市到现在一直是不瘟不火,近期发展明显出现疲态,自身产品也没什么突出点,未来发展能保住前五就属实不错了。满分10分=(7分质量+3分没短板也没长处)
金箭:金箭可谓是近几年行业的黑马,以性价比著称,从默默无闻的小厂,短短几年做到现在的前五属实很意外,搞不懂的是从默默无闻到现在的前五还是默默无闻,金箭在广告营销这方面做的太垃圾了,相信到现在很多人都以为是个杂牌,金箭能进前五,很大部分是因为其的低姿态,其他品牌一般只有专卖店可以卖,金箭是任何人都可以卖,对经销商没有任何要求,也正是因为这样在售后方面有所欠缺,金箭的车给我最大的印象就是动力很好,这也是很多外卖骑手买金箭的原因。满分10分=(7分质量+3分动力)。
新日:新日作为第二代行业老大,掉到现在老六确实太可惜了,在08年左右的时候新日可是当时的老大,但由于后期运行模式出现重大问题,导致现在是一落千丈,以现在的情况看想回到以前机会很渺茫了,但作为上一任老大实力还是很强的。满分10分=(质量7分+实力3分)
绿源:绿源作为初代行业老大,跌到现在确实也很可惜,如果绿源在初期能放下高姿态,放宽政策大力发展全国专营店,也许就没有现在雅迪啥事了,现在市场已经很稳定饱和了,再回头已经很难补救了,绿源给我最大的印象就是创新能力很强,不走寻常路。满分10分=(7分质量+3分创新)
立马:立马在技术这方面是很厉害的,我碰到过早期立马的一款车,双控制器加二合一电机,让我大开眼界,这种设计放在现在也是相当牛,但后期就看不到这种设计了,可能出于成本原因吧,加上电动车就是短途代步,对动力性能要求不高,所以不被市场接受,但是在技术这方面立马确实惊讶到我了。满分10分=(7分质量+3分技术)
五星钻豹:五星钻豹应该是前十里最没存在感的品牌了,比金箭还冷门,由于品牌知名度太低,所以很少有人愿意加盟该品牌,毕竟加盟商都是看中谁好卖谁赚钱,才加盟谁,导致很多地区根本看不到这个品牌,五星钻豹和金箭一样也是走性价比路线,厂家和代理商给点力销量还会更好的。满分10分=(7分质量+3分性价比)
小牛:小牛是前十里,段位最高的以贵著称,走高端路线,搞笑点讲愿意花七八千买个电动车的人,还在乎多花一两万去改装吗!没错很多人买小牛就是看中小牛后期的改装潜力,因为有很多零件厂家专门为小牛定制各种配件,改装很方便,小牛也是前十里名气最大销量最少的,电瓶车毕竟只是穷人的交通工具,而小牛更像是富人的一个玩具。满分10=(质量7分+逼格3分)
本人干修车6年,这些只是我对这些品牌的理解,如有冒犯到谁不喜勿喷!











