
顺德又有一批事业单位招人啦!
应往届都有岗位
快来看看有没有适合你的吧!
杏坛镇公开招考机关服务中心雇员、村居基层干部公告
因工作需要,杏坛镇现向社会公开招考:机关服务中心雇员(安排在政府部门工作)、村居基层干部。具体事项如下:
【招聘岗位】

【报名事宜】
(一)报名时间
6月13日上午9:00时至6月22日下午17:00时
(二)考试总成绩计算
考生总成绩=笔试成绩×50%+面试成绩×50%。总成绩按四舍五入保留小数点后3位。各职位按照总成绩从高到低的顺序(若同一职位考生总成绩相同的,则按照面试成绩高低顺序确定名次),以职位招录人数1:1的比例确定体检对象。
(三)录用人员管理和待遇
录用人员待遇按相关单位的薪酬待遇标准执行。
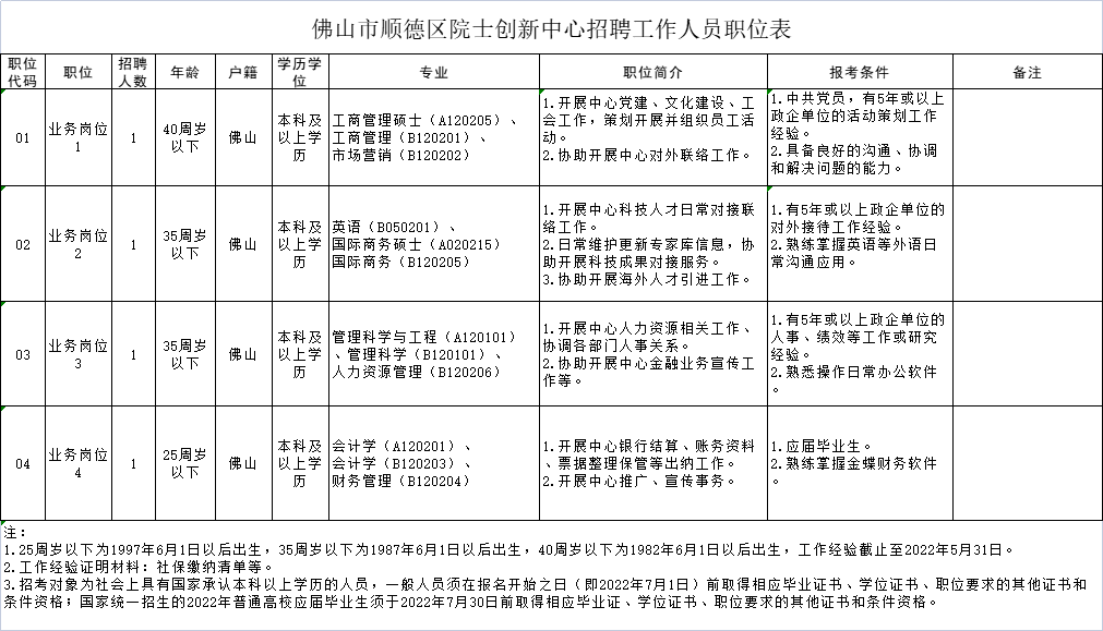
顺德区院士创新中心公开招聘工作人员公告
佛山市顺德区院士创新中心是按相关法律法规及章程的规定自主管理运营的事业单位。中心围绕院士联络、核心技术攻关、科技成果转化、科技金融工作,旨在充分运用好院士、专家的群体优势、智力资源和知识优势,助力我区产业高质量发展。根据工作实际,现面向社会公开招聘若干名工作人员,具体公告如下:
【招聘岗位】
【报名事宜】
(一)报名时间
7月1日—7月5日17:30时
(二)考试总成绩计算
面试结束后,按笔试成绩占30%、面试成绩占70%比例合成综合成绩,成绩按四舍五入保留小数点后2位。综合成绩低于60分的不得列为体检对象。
(三)录用人员管理和待遇
待遇面议,经录用的工作人员,与佛山市顺德区院士创新中心签订劳动合同。
勒流中学招聘专职宣传教师的启事
佛山市顺德区勒流中学为全日制公办普通高中,坐落于景色优美的勒水河畔与交通便利的龙洲路旁。校园占地235亩,现有53个班级,2545名学生,为广东省首批国家级示范性普通高中、广东省教学水平优秀学校、广东省一级学校、佛山市特色学校、顺德区先进学校,具备面向全佛山市招生的资格。因学校发展需要,现招专职宣传教师1名。
【报考条件】
(一)具有全日制本科以上学历,新闻传播、中文等专业优先考虑;
(二)文字功底扎实,成稿速度快,能够独立跟进宣传工作;
(三)熟悉新媒体的策划、运营和管理,熟练操作办公软件,有编辑、摄影、剪辑和图片处理能力者优先考虑;
(四)有从事新闻媒体或者宣传报道经历、熟悉教育宣传工作者优先;
(五)个性开朗,吃苦耐劳,沟通力强,敢于创新,有较强的责任心和执行力。
岗位职责
(一)负责学校品牌推广宣传及校园文化建设的策划与组织;
(二)负责学校宣传报道工作,做好学校官网、微信公众号等宣传舆论阵地的建设和管理工作;
(四)完成学校及部门交办的其它工作。
【报名事宜】
(一)报名时间
即日起至6月25日
(二)录用人员管理和待遇
按临聘教师岗位待遇执行,具体面谈
佛山市顺德区均安镇行政服务中心专项后勤服务人员招聘通告
因工作需要,均安镇行政服务中心现面向社会公开招聘后勤人员2名,有关事项通告如下:
【招聘岗位】
厨房帮厨1名、清洁工1名。
【报名事宜】
(一)报名时间
6月20日至6月24日
(二)考试总成绩计算
对应聘人员进行面试及岗位技能测试,全面了解应聘人员情况。面试主要内容:综合分析能力、应变能力、语言表达能力、举止仪表等。岗位技能测试内容:应聘本岗位的基本技能、操作程序、实操能力等。考试结束后,按面试成绩占50%,岗位技能测试占50%的比例计算综合成绩,综合成绩合格分数线为60分。
(三)录用人员管理和待遇
签订劳动合同,根据《均安镇属事业单位后勤服务人员管理指导意见》文件执行。
佛山市顺德区李伟强职业技术学校食堂招聘启事
佛山市顺德区李伟强职业技术学校创办于1981年,是由顺德区人民政府举办、受旅港企业家和慈善家李伟强先生大力支持的全日制公办职业学校。根据学校食堂工作需要,现面向社会公开招聘聘用制人员。具体要求如下:
【招聘岗位】
1.食堂管理人员1名
2.食堂仓管员1名
3.厨师3名
4.帮厨2名
5.点心师1名
6.点心师助理1名
7.厨工11名
招聘要求
1.遵纪守法,爱岗敬业,吃苦耐劳,具备良好的个人品行和职业道德;
2.做事有条理,责任心强,服从学校工作安排;
3.工作态度端正,积极热情,具有良好的协调能力和沟通能力;
4.年龄在50岁以下,身体健康,无传染性疾病,无犯罪前科,有相关经验者优先,特别优秀者可以适当放宽年龄;
5.食堂管理岗位需持有餐饮高级安全管理员证,有组织能力、领导能力、培训能力,有学校食堂管理经验;
6.食堂仓管员需有本职工作经验,有财会从业经验者优先;
7.厨师岗位有从事1000人以上厨师工作经验,有学校食堂工作经验优先。
【报名事宜】
(一)报名时间
6月13日至6月23日
佛山市顺德区乐从中学招聘后勤人员公告
佛山市顺德区乐从中学是一所区属公办高中,现有66个教学班,在校师生3500多人,学校校风正、学风好、教育教学质量高,被评为“广东省国家级示范性普通高中”“广东省一级学校”等。因学校发展需要拟招聘后勤服务人员1名:
【招聘岗位】
后勤服务人员1名。
应聘条件:
(一)男性,年龄45周岁以下,身心健康。
(二)思想品德端正,遵纪守法,廉洁奉公,有良好的职业道德和敬业精神,无违法违纪记录。
(三)有良好的服务意识、有责任心、吃苦耐劳、积极主动,能团结同事、服从工作安排。
(四)业务能力全面(水、电、木、除四害、卫生清洁等),有一定组织能力的人员优先考虑。
【报名事宜】
(一)报名时间
即日起至6月30日
(二)录用人员管理和待遇
薪酬面议。拟招聘人员试用期3个月,试用期不合格者取消聘用资格,试用期合格人员与学校签订劳动合同,待遇福利按顺德区和学校后勤人员政策执行,购买社保和住房公积金等。
如需查看上述招聘信息原公告及附件
在公众号对话框回复0620









