近日
浙江一批事业单位
发布招聘公告
正在找工作的小伙伴
快来看看
有没有你心仪的岗位
↓↓↓
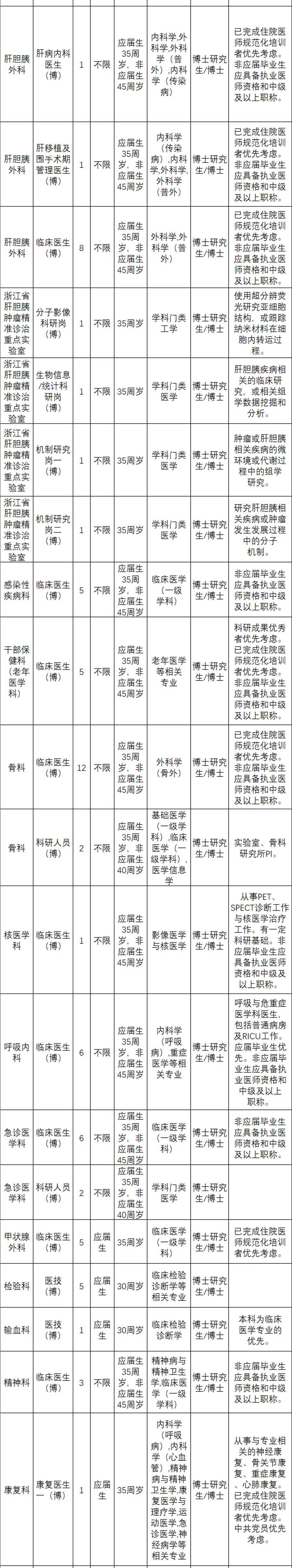
浙江大学医学院附属第二医院
招聘岗位
本次招聘需求为134个岗位539人。






报名方式
网上报名。第一轮医疗岗报名时间为自招聘信息发布之日起至2023年11月19日,其他岗位截止时间为2023年12月10日。报名均在医院招聘官网()上进行,须按网站要求填写应聘材料。
咨询电话
浙江大学医学院附属第一医院
招聘岗位
本次招聘需求为105个岗位496人。招聘岗位经限时集中报名、组织遴选并确定拟聘人员后,尚有空缺的医、药、技、护、科研等专业技术岗位,纳入浙江省省属事业单位特殊专业技术岗位招聘目录,在2024年度内继续招聘。





报名方式
网上报名。请登录浙一招聘系统()填写简历、投递志愿,一般不接受其他方式报名。每位应聘者可申报一个“第一志愿”岗位,“备选志愿”岗位仅为参考。
截止日期:
第一批:医疗岗截止日期2023年11月19日(周日)24时。
第二批:科研岗、医疗技术岗、实验技术岗、护理岗截止日期2023年12月10日(周日)24时。
第三批:管理岗截止日期2023年12月31日(周日)24时。
咨询电话
(科研岗)
浙江机电职业技术学院
招聘岗位
本批次招聘需求为1个岗位1人。

报名方式
网上报名。时间:2023年11月1日-11月8日16:00。应聘人员登录浙江机电职业技术学院公开招聘系统()注册个人真实信息后,选择岗位,按提示在线填写报名表、上传佐证材料、提交审核后视为已报名。每位应聘人员限报一个岗位。
咨询电话
(叶老师、虞老师)
(钟老师)
浙江省肿瘤医院
招聘岗位
本批次招聘需求为66个岗位254人。

备注:岗位明确为绍兴院区的,即人员定岗在绍兴院区。
报名方式
网上报名。学历/学位要求为博士研究生/博士的岗位,报名时间自公告发布之日起至2023年11月19日(周日)24:00。
学历/学位要求为硕士研究生/硕士的岗位,报名时间自公告发布之日起至2023年12月10日(周日)24:00。
应聘人员登录浙江省肿瘤医院招聘平台报名()。
咨询电话
浙江工贸职业技术学院
招聘岗位
本批次招聘需求为4个岗位共13人。

报名方式
网上报名。报名时间为公告发布之日起至2023年11月13日16:00。应聘人员登录浙江工贸职业技术学院“人才引进”专栏人才招聘系统(),注册个人真实信息,选择岗位进行报名。
咨询电话
(倪老师)
(梅老师、褚老师)
浙江省测绘科学技术研究院
招聘岗位
本批次招聘需求为财务会计岗位2人。

报名方式
电子邮件报名。应聘人员应于公告之日起至11月10日17:00期间,填写报名表,连同报名所需材料电子版一并发送报名电子邮件(邮件主题设为:姓名+应聘岗位)到zjch@。
咨询电话
(蔡老师)









